Product Summary
The OPA4342UA is a rail-to-rail CMOS operational amplifier designed for low cost, low power, miniature applications. The OPA4342UA is optimized to operate on a single supply as low as 2.5V with an input common-mode voltage range that extends 300mV beyond the supplies. The applications of the OPA4342UA include communications, pcmcia cards, data acquisition, process control, audio processing, active filters, test equipment and consumer electronics.
Parametrics
OPA4342UA absolute maximum ratings: (1)Supply Voltage, V+ to V-: 7.5V; (2)Signal Input Terminals, Voltage: (V–) –0.5V to (V+) +0.5V; (3)Current: 10mA; (4)Output Short-Circuit: Continuous; (5)Operating Temperature: –55 to +125℃; (6)Storage Temperature: –65 to +150℃; (7)Junction Temperature: 150℃; (8)Lead Temperature (soldering, 10s): 300℃; (9)ESD Tolerance (Human Body Model): 4000V.
Features
OPA4342UA features: (1)low quiescent current: 150μA typ; (2)rail-to-rail input; (3)rail-to-rail output (within 1mV); (4)single supply capability; (5)low cost; (6)Micro size package options: SOT23-5, MSOP-8, TSSOP-14; (7)bandwidth: 1MHz; (8)slew rate: 1V/μs; (9)THD + noise: 0.006%.
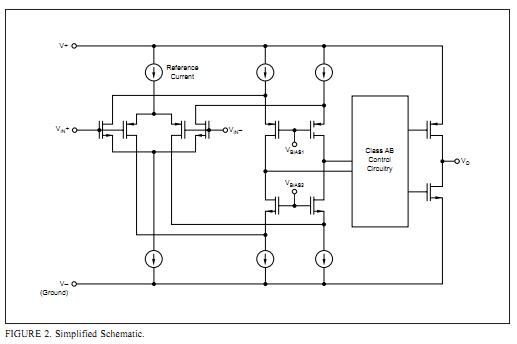
Diagrams

| Image | Part No | Mfg | Description | ![]() |
Pricing (USD) |
Quantity | ||||||||||||
|---|---|---|---|---|---|---|---|---|---|---|---|---|---|---|---|---|---|---|
![]() |
![]() OPA4342UA |
![]() Texas Instruments |
![]() Operational Amplifiers - Op Amps Low Cost Lo-Power Rail-to-Rail |
![]() Data Sheet |
![]()
|
|
||||||||||||
![]() |
![]() OPA4342UAG4 |
![]() Texas Instruments |
![]() Operational Amplifiers - Op Amps Low Cost Lo-Power Rail-to-Rail |
![]() Data Sheet |
![]()
|
|
||||||||||||
(China (Mainland))









