Product Summary
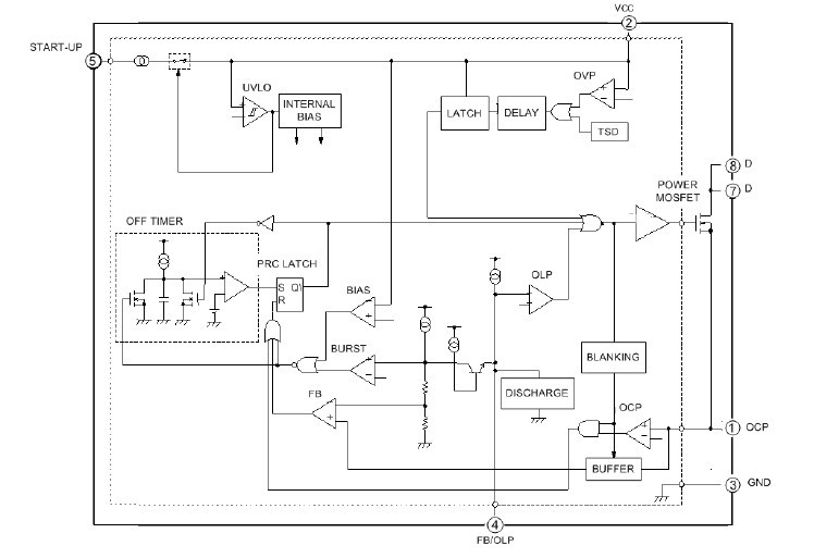
The A6159 is a PRC topology (fixed off-time) regulator which is specifically designed to satisfy the requirements for increased integration and reliability in flyback converters. It incorporates a primary control and drives circuit with avalanche-rated power MOSFETs. The A6159 features higher switching current and avalanche-energy ratings and lower on-resistance. it is provided in an 8-pin mini-DIP plastic package.
Parametrics
A6159 absolute maximim ratings: (1)Control Supply Voltage, VCC: 35 V; (2)Drain-Source Voltage, VDSS: 650 V; (3)Drain Switching Current, ID: 1.8 A*; (4)Peak Drain Switching Current, IDM: 1.8 A; (5)Single-Pulse Avalanche Energy, EAS: 24 mJ; (6)Start-Up-Pin Voltage Range, Vstartup: –0.3 V to +600 V; (7)OCP Voltage Range, VOCP: –0.5 V to +6 V; (8)FB/OLP Voltage Range, VFB/OLP: –0.5 V to +10 V; (9)Package Power Dissipation, PD control (VCC × ICC(ON)): 0.15 W; MOSFET (VDSS × ID): 1.35 W; total: 1.5 W.
Features
A6159 features: (1)Rugged 650 V Avalanche-Rated MOSFET Simplified Surge Absorption No VDSS Derating Required; (2)Choice of rDS(on) (3.95 Ω or 6 Ω maximum); (3)Two Operational Modes by Automatic Switching: PRC Mode for Normal Operation; Burst Mode for Stand-By Operation or Light Loads; (4)Built-In Leading Edge Blanking; (5)Low Start-Up Current Start-Up Circuit Disabled in Operation; (6)Low Operating Current (1.5 mA typ); (7)Automatic Burst Stand-By (intermittent operation) Input Power <0.1 W at No Load.
Diagrams

![]() |
![]() A615 |
![]() |
![]() 72"STAINLESS STEEL BRAIDED HOSE |
![]() Data Sheet |
![]()
|
|
||||||||||||
![]() |
![]() A6150-U1 |
![]() Antenova |
![]() Antennas Reference Board for Impexa 2.4 GHz Left |
![]() Data Sheet |
![]()
|
|
||||||||||||
![]() |
![]() A615881 |
![]() TE Connectivity / Q-Cees |
![]() Wire Identification RMA TAG |
![]() Data Sheet |
![]()
|
|
||||||||||||
![]() |
![]() A6155 |
![]() Other |
![]() |
![]() Data Sheet |
![]() Negotiable |
|
||||||||||||
![]() |
![]() A615308 |
![]() Other |
![]() |
![]() Data Sheet |
![]() Negotiable |
|
||||||||||||
![]() |
![]() A6150 |
![]() Antenova |
![]() Antennas Impexa Left 2.4 GHz 2.3 & 2.5 GHz WiMAX |
![]() Data Sheet |
![]()
|
|
||||||||||||
(China (Mainland))










