Product Summary
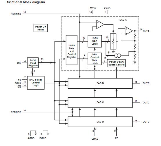
The TLV5614CD is a quadruple 12-bit voltage output digital-to-analog converter (DAC) with a flexible 4-wire serial interface. The TLV5614CD is programmed with a 16-bit serial word comprised of a DAC address, individual DAC control bits, and a 12-bit DAC value. The applications of the TLV5614CD are Battery Powered Test Instruments, Digital Offset and Gain Adjustment, Industrial Process Controls, Machine and Motion Control Devices, Communications, Arbitrary Waveform Generation.
Parametrics
TLV5614CD absolute maximum ratings: (1)Supply voltage, (DVDD, AVDD to GND):7V; (2)Supply voltage difference, (AVDD to DVDD):–2.8V to 2.8V; (3)Digital input voltage range:–0.3V to DVDD + 0.3V; (4)Reference input voltage range:–0.3V to AVDD + 0.3V; (5)Operating free-air temperature range:0℃ to 70℃; (6)Storage temperature range:–65℃ to 150℃; (7)Lead temperature 1,6 mm (1/16 inch) from case for 10 seconds:260℃.
Features
TLV5614CD features: (1)Four 12-Bit D/A Converters; (2)Programmable Settling Time of Either 3 μs or 9 μs Typ; (3)TMS320, (Q)SPI, and Microwire Compatible Serial Interface; (4)Internal Power-On Reset; (5)Low Power Consumption: 8 mW, Slow Mode: 5-V Supply, 3.6 mW, Slow Mode:3-V Supply; (6)Reference Input Buffer; (7)Voltage Output Range:2× the Reference Input Voltage; (8)Monotonic Over Temperature; (9)Dual 2.7-V to 5.5-V Supply (Separate Digital and Analog Supplies); (10)Hardware Power Down (10 nA); (11)Software Power Down (10 nA); (12)Simultaneous Update.
Diagrams

| Image | Part No | Mfg | Description | ![]() |
Pricing (USD) |
Quantity | ||||||||||||
|---|---|---|---|---|---|---|---|---|---|---|---|---|---|---|---|---|---|---|
![]() |
![]() TLV5614CD |
![]() Texas Instruments |
![]() DAC (D/A Converters) 10bit Quad Serial |
![]() Data Sheet |
![]()
|
|
||||||||||||
![]() |
![]() TLV5614CDG4 |
![]() Texas Instruments |
![]() DAC (D/A Converters) 10bit Quad Serial |
![]() Data Sheet |
![]()
|
|
||||||||||||
![]() |
![]() TLV5614CDRG4 |
![]() Texas Instruments |
![]() DAC (D/A Converters) 12-Bit 3 us Quad DAC Serial Input |
![]() Data Sheet |
![]() Negotiable |
|
||||||||||||
![]() |
![]() TLV5614CDR |
![]() Texas Instruments |
![]() DAC (D/A Converters) 12-Bit 3 us Quad DAC Serial Input |
![]() Data Sheet |
![]() Negotiable |
|
||||||||||||
(China (Mainland))









